上海欣海报关
全.易.通—报关服务专家 400-990-0851

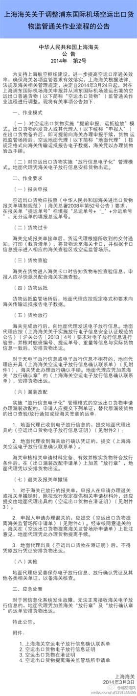
首页行业动态 浦东机场空运出口货物通关作业流程3月24日正式调整

浦东机场空运出口货物通关作业流程3月24日正式调整

2014年03月24日09:27 

浦东机场空运出口货物通关作业流程3月24日就要正式调整,调整的对象是空运出口普通货物,申报口岸和出口口岸必须都是2233,以后全改电子放行.

报关报检,欣海报关,自贸区清关,商品归类,跨境电子贸易



报关报检,欣海报关,自贸区清关,商品归类,跨境电子贸易

网友热评

电话咨询 公司地图 短信咨询 首页