上海欣海报关
全.易.通—报关服务专家 400-990-0851

首页行业动态 国务院关税税则委员会关于第一批对美加征关税商品第一次排除清单的公告

国务院关税税则委员会关于第一批对美加征关税商品第一次排除清单的公告

2019年09月11日15:50 

国务院关税税则委员会关于第一批对美加征关税商品第一次排除清单的公告,跟着欣海进口报关代理小编一起来看看吧,需要进口报关代理业务欢迎来电咨询上海欣海报关有限公司。服务热线400-990-0851
进口报关代理

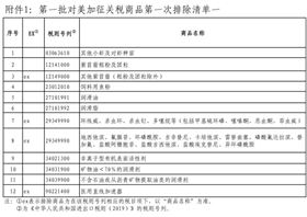
根据《国务院关税税则委员会关于试行开展对美加征关税商品排除工作的公告》(税委会公告〔20192号),国务院关税税则委员会组织对申请主体提出的有效申请进行审核,并按程序决定,对第一批对美加征关税商品,第一次排除部分商品,分两个清单实施排除措施。有关事项公告如下:

对清单一所列商品,自2019917日至2020916日(一年),不再加征我为反制美301措施所加征的关税。对已加征的关税税款予以退还,相关进口报关代理企业应自排除清单公布之日起6个月内按规定向海关申请办理。

对清单二所列商品,自2019917日至2020916日(一年),不再加征我为反制美301措施所加征的关税。已加征的关税税款不予退还。

国务院关税税则委员会将继续开展对美加征关税商品排除工作,适时公布后续批次排除清单。

附件:

进口报关代理
进口报关代理

以上就是欣海报关小编为您整理的关于进口报关代理的小知识。需要进口报关代理业务欢迎来电咨询,服务热线400-990-0851

图文来源于网络,若侵删

网友热评

电话咨询 公司地图 短信咨询 首页